建設やインフラの分野で、AI × ドローンを活用した新しい取り組みが登場しています。
これは、ドローンで撮影した画像をもとに、建物の不具合を自動で検出し、位置を特定し、レポートまで作成できる検査システムです。
AIと空からのデータ収集を組み合わせることで、従来の建物検査に比べて、スピード・精度・拡張性を大きく向上させ、手作業への依存を減らすことを目指しています。
このシステムでは、高解像度の可視画像や赤外線画像をドローンで取得し、それをAIの検出エンジンで解析します。
数千枚におよぶ画像を分析し、構造上の問題を見つけ出し、それを建物内の正確な位置に紐づけたうえで、既存の業務フローにも組み込める詳細な検査レポートを自動生成します。
このプラットフォームは、実際の現場での利用を想定して設計されており、コンピュータビジョン・地理情報マッピング・自動レポート生成といった機能をひとつの流れとして統合しています。
これにより、インフラの保守において、より迅速で安全、そしてデータに基づいた判断が可能になります。
また、単なる技術革新にとどまらず、インフラの安全性向上や検査に伴うリスクの軽減といった、社会的・産業的な課題にも対応しています。
特に、老朽化した建物や都市環境の管理において、手作業による検査が「コストが高い・危険・非効率」といった問題を抱える地域に対し、スケーラブルな解決策を提供します。
この技術によって、以下のような課題の解決が期待されています。
- 高所や危険な場所で作業する検査員の安全リスク
- 損傷の発見が遅れることによる高額な修繕や重大トラブル
- 手動検査における非効率や品質のばらつき
- 急速に都市化が進む地域での検査技術の不足
- データに基づかないインフラの維持管理
- 湿気や断熱不良など、見えない問題の見落とし
- スマートシティにおける検査需要の増加
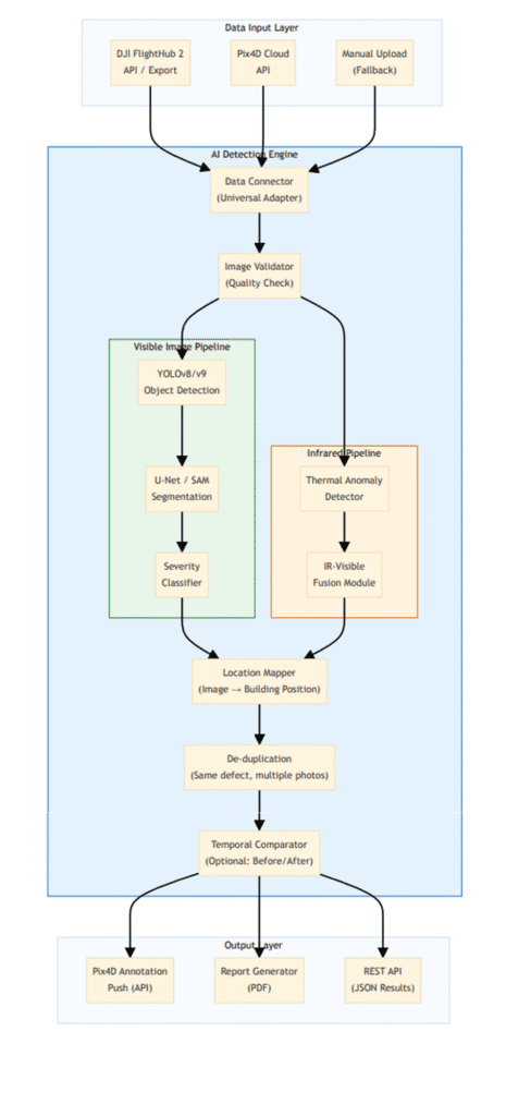
システムアーキテクチャ

このシステムはモジュール型で構成されており、ドローンで取得した画像を、データ取り込みからAI解析、レポート生成まで段階的に処理します。
画像の検証、AIによる検出処理、位置マッピングなどの機能を組み合わせることで、正確で信頼性の高い結果を出力します。
また、API連携にも対応しており、既存の検査フローにスムーズに組み込める設計になっています。
ロケーションマッパー

ロケーションマッパーは、検出された不具合を画像上の座標から、実際の建物の位置へと変換する機能です。
GPSやカメラのメタデータ、必要に応じて3D情報を活用し、建物の向きや階数、具体的な場所まで特定します。
これにより、「どこに問題があるのか」が明確になり、実際の対応につなげやすくなります。
学習アプローチ

AIモデルは、大量の公開データと実際のドローン画像を組み合わせて学習されています。
転移学習を活用しながら、継続的なチューニングと評価を行うことで、精度を高めています。
さらに、データ拡張やモデル管理の仕組みによって、システムは使われるほど進化していきます。
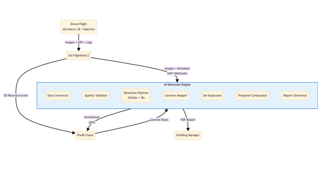
データフロー(エンドツーエンド)

このシステムは、ドローンで取得したデータを、実用的な検査情報へと変換する一連の流れを持っています。
画像の取得から始まり、データの取り込み・検証・AI解析を経て、位置情報と統合され、最終的にレポートとして出力されます。
このシステムは、高度な技術と高い実用性を兼ね備えており、特に以下の分野での活用が期待されています。
また、既存のドローンやマッピングシステムと連携できるよう設計されており、APIやクラウド、GPUによるAI処理を活用しています。
そのため、現在の業務フローを大きく変えることなく導入でき、よりスマートで安全なインフラ管理へとつながっていきます。
